èè ã®éæ¬ãããããæåã§ãæµè´ããã ããã®ãããã¡ãã®ãå ææ¨è« âåºç¤ããæ©æ¢°å¦ç¿ã»æç³»åè§£æã»å ææ¢ç´¢ãç¨ããæææ±ºå®ã®ã¢ããã¼ãâãã§ããæ£ç´ã«ç½ç¶ãã¾ãã¨ãå ææ¨è«ã¨ã¿ã¤ãã«ã«ã¤ãæè¡æ¸ã¯ããæ°å¹´ã§ã´ãã³ã¨åºçããã¦ãããæ¬æ¸ãç´ååã§é æ´ãããã®ã®åã¯ãã¾ãæå¾ ããã«ãã¼ã¸ããããå§ããã®ã§ããï¼ããããªããï¼ã
ã¨ããããã»ãã®æ°ãã¼ã¸ããã£ãã ãã§ãã®å 容ã«åã¯ä»°å¤©ãã¾ãããã°ã©ãã£ã«ã«ã§å®åå®¶ã«ã¨ã£ã¦ã®åããããããéè¦ããå ææ¨è«ã®è§£èª¬ã¨å®è·µã«ã¨ã©ã¾ãããç¾ä»£çãªãã¼ã±ãã£ã³ã°åæã§ã¯å¿ é ã®ç¨®ã ã®ææ³ã«ã¤ãã¦ã¾ã§æåä¸å¯§ã«è§£èª¬ã¨Pythonã«ããå®è·µä¾ãä»ãããæ¬æ¸ã¯ãæåéãããã¼ã±ãã£ã³ã°åæå®åå®¶ã«ã¨ã£ã¦ã®ãã¤ãã«ãã«ãªãå¾ãç´ æ´ãããä¸åã ã¨ç´æããã®ã§ãã
ãããªç´ æ´ãããæ¬ãä¸éã«åºã¾ããªãã®ã¯ãã¾ãã«ãå¿ä½ç¡ãã¨ãããã¨ã§ãæ©éã¬ãã¥ã¼ãã¦ã¿ããã¨æãã¾ã*1ããªãããã¤ããªããã§ããè¨è¿°å
容ã«çè§£ä¸è¶³ã誤解ãªã©ã«åºã¥ãä¸åãªç¹ãããã¾ããããä½ãªãã¨ãææä¸ããã°å¹¸ãã§ãã
- æ¬æ¸ã®æ¦è¦
- 第1ç« å æã®æ¢æ±ãã社ä¼å®è£
- 第2ç« å ææ¨è«ã®åºç¤
- 第3ç« åºæ¬çãªå ææ¨è«ææ³
- 第4ç« å ææ¨è«é«åº¦åã®ããã®æ©æ¢°å¦ç¿
- 第5ç« å ææ¨è«ã¨æ©æ¢°å¦ç¿ã®èå
- 第6ç« æåº¦åæ
- 第7ç« å ææ¨è«ã®ããã®æç³»åè§£æ
- 第8ç« å ææ§é ããã¼ã¿ããæ¨å®ããå ææ¢ç´¢
- æ¬æ¸ã®ç¹çãã¹ãç¹ã¨ãå人çãªææ³
æ¬æ¸ã®æ¦è¦
ãã¤ããªããã§ãããã¾ãã¯æ¬æ¸ã®æ¦è¦ã«ã¤ãã¦å¼ç¨ã®ç¯çãè¶
ããªãã¬ãã«ã§é©å®å
·ä½çãªå
容ãå¼ç¨ããªãããã¬ãã¥ã¼ãã¦ã¿ããã¨æãã¾ãã
第1ç« å æã®æ¢æ±ãã社ä¼å®è£
èªãã§åã®å¦ãæ¬æ¸ã®ã¤ã³ãããã¯ã·ã§ã³ã«å½ãããã£ãã¿ã¼ã§ãããå
·ä½ä¾ã¨ãã¦Uberã«ããããã¼ã±ãã£ã³ã°æ½çåæã®å®æ
ãè«æ*2ããå¼ç¨ããªããæå¿«ã«è§£èª¬ãã¦ãããåå¦è
ã«ãåãããããã®ã§ã¯ãªããã¨æãã¾ããã


ãã®ä»ã«ãNetflixã«ãããã¬ã³ã¡ã³ãã¼ã·ã§ã³æ½çã«ãããå ææ¨è«ã®å¿ç¨ä¾ã«ã¤ãã¦ã触ãã¦ããããå ææ¨è«ã¯æºä¸ã®ç©ºè«ã§ã¯ãªãç¾ä»£çãªåç¨®ç£æ¥ã«ããã¦æ¢ã«å¤§ãã«æ´»ç¨ããã¦ãããã¨ããäºå®ã強調ããã¦ãã¾ãããã®ç¹ã¯éå»ã®å ææ¨è«ããã¹ãã«ã¯ãã¾ãè¦ãããªãã£ãå§¿å¢ã ã¨å人çã«ã¯æãã¾ããã
第2ç« å ææ¨è«ã®åºç¤
ããããå ææ¨è«ã¨ããä½ç³»ãã®ãã®ã®å
·ä½çãªå
容ã«å
¥ã£ã¦ããã¾ãããã®ãã£ãã¿ã¼ã§ã¯ãå ææ¨è«å
¨è¬ãéãã¦ã®å種ã®å
±éæ¦å¿µã«ã¤ãã¦ã®è§£èª¬ããªããã¦ãã¾ããå³ã¡RCTãçæ³çãªãã¼ã¹ã©ã¤ã³ã¨ãã¦ãããã«äº¤çµ¡ãªã©ã®ãã¤ã¢ã¹ãããã£ãéã«å ææ¨è«ãè¡ããã®ã¨æ³å®ããå ´åã«æèãããã¡ããªã¯ã¹ã§ãä¾ãã°ATE, ATT, CATE, ITEã¨ãã£ãå æå¹æææ¨ã®è©³ç´°ã説æããã¦ãã¾ãã

ATEã¨ATTã«ã¤ãã¦è§£èª¬ããå³ããã¡ãã§ããããããªãåå¦è ã«ãçè§£ããããã®ã§ã¯ãªãã§ãããããã¾ããSUTVAã®ãããªãæ½è±¡çã ãå®ã¯ããªãéè¦ã§å¿ ãç¥ã£ã¦ãããªããã°ãªããªãæ¦å¿µãã®è§£èª¬ãã°ã©ãã£ã«ã«ã§åãããããã§ãã

SUTVAã®è¦ä»¶ã®ä¸ã¤ã§ããNo interferenceï¼ç¸äºä½ç¨ãªãï¼ã®è§£èª¬ãããã¡ãã®ãããªå³ã§æå¿«ã«ãªããã¦ãã¾ããæ¬ç« ã§ã¯ãããã«å ãã¦ããã«ã·ã³ãã½ã³ã®ãã©ããã¯ã¹ãå
¥ãå£ã¨ãã¦ãPearlæµã®DAGã®åºæ¬çãªèãæ¹ã¨ãã®èªã¿è§£ãæ¹ï¼ããã¯ãã¢åºæºãªã©ï¼ã®è©±é¡ãå±éããã¦ãããRubinæµã¨ä½µãã¦å ææ¨è«ã¨ããä½ç³»å
¨ä½ã®ã¾ã¨ãã¨ãã¦ãåãããããæ¸ããã¦ããã¨æãã¾ãã
第3ç« åºæ¬çãªå ææ¨è«ææ³
ãã®ãã£ãã¿ã¼ã§ã¯å
·ä½çãªå ææ¨è«ææ³ã®å®è¡ã»å®è£
ã®æ¹æ³ã解説ããã¦ãã¾ããã¾ãåãã«åæã®å
¨ä½åã¨ãã®ã¢ããã¼ã鏿ã®ããã®ããã¼ãã£ã¼ããæç¤ºãããä¸ã§ãå帰åæã«ããã¢ããã¼ãã¨ãå
±å¤é調æ´ã«ããã¢ããã¼ããããã¦ãã©ã¡ã¼ã¿æ¨å®ã®æ¹æ³ã¨ããããã«èª¬æãé²ãã§ããã¾ãã
ããã§ã¯æ§é æ¹ç¨å¼ã¢ããªã³ã°ãå¾åã¹ã³ã¢ã層å¥è§£æãIPWãDRï¼äºéã«ããã¹ããªæ¨å®æ³ï¼ãããã¦èªç¶å®é¨ã¨å帰ä¸é£ç¶ãã¶ã¤ã³ãããã«ã¯æä½å¤æ°æ³ãDIDï¼å·®åã®å·®åæ³ï¼ãSCMï¼åæã³ã³ããã¼ã«æ³ï¼ã¨ããããã«ãè¨éçµæ¸å¦ï¼çµ±è¨å¦ãµã¤ãã®å ææ¨è«ææ³ãä¸éã説æããã¦ããã®ã§ãããå人çã«è¯ãã¨æã£ãã®ããDRã§ãããã¨ã®ã¤ã¡ã¼ã¸ãã®å³ã§ãã

DRã¨ããã¨ã漫ç¶ã¨RãPythonã§ããã¨ããããÃÃãªãå¼ã«å
¥ãã¦è¿ã£ã¦ããâ³â³ãâ¦â¦ãã¨ããããã«ãã¿ã£ã¨èª¬æãã¦ããããã¹ããå¤ããã§ãã*3ããã®æ¨¡å¼å³ãè¦ãã°ä¸ç®çç¶ã§ãã仿¸ããããªæãã«èª¬æãã¦ããããåãããããã£ãã®ã«ãã¨æãæ¬¡ç¬¬ã§ãï¼ç¬ï¼ã
第4ç« å ææ¨è«é«åº¦åã®ããã®æ©æ¢°å¦ç¿
ããã¾ã§ã¯å ææ¨è«ã®æ¯ä½ã§ããçµ±è¨å¦ï¼è¨éçµæ¸å¦ï¼ãµã¤ãã®è©±é¡ãã¡ã¤ã³ã§ããããããããã¯æã£ã¦å¤ãã£ã¦æ©æ¢°å¦ç¿ãµã¤ãã®è©±é¡ã«å
¥ã£ã¦ããã¾ãããã®ç« ã§ã¯ã¾ãæ©æ¢°å¦ç¿ã¨ããä½ç³»ãã®ãã®ã®ãããããããã¨ãããã¨ã§ãPyCaretãã¼ã¹ã§åç¨®ã®æ©æ¢°å¦ç¿ã¢ãã«ãæ§ç¯ããæµãã確èªããªãããå帰ã»åé¡ã»ã¢ã³ãµã³ãã«å¦ç¿ã»ç²¾åº¦æ¤è¨¼ææ¨ã»èª¬æå¯è½æ§ï¼è§£éæ§ï¼ãããã¦ããã·ã¥ãã¼ãåã¨ãã£ã話é¡ã«ã¤ãã¦ã®èª¬æããªããã¦ããã¾ãããã ããããã¾ã§ããCATE / ITEï¼ç¬¬2ç« ãåç
§ï¼ãèæ
®ããå æå¹æã®æ¨å®ããéç·å½¢ãã¼ã¿ã«å¯¾å¿ããæ¨å®ããæ©æ¢°å¦ç¿ãç¨ããå©ç¹ã§ããç®çã§ãããã¨ããç¹ã強調ããã¦ãã¾ãã
第5ç« å ææ¨è«ã¨æ©æ¢°å¦ç¿ã®èå
ãã®ç« ã§ã¯å®éã«æ©æ¢°å¦ç¿ãç¨ãã¦CATEãæ¨å®ããæµãã解説ããã¦ããã¾ãããã®ä»£è¡¨ä¾ã¨ãã¦ã¡ã¿ã©ã¼ãã¼ã®èãæ¹ãæç¤ºãããä¸ã§ããã®ææ³ã§ããS-learner, T-learner, X-learner, DR-learnerããããã«ã¤ãã¦ã®è§£èª¬ã¨ãã®å®è£
ã»å®è·µä¾ãåããããã説æããã¦ãã¾ãã

ã¾ãæ©æ¢°å¦ç¿ã«å¿
ãã¤ãã¾ã¨ãéå¦ç¿ï¼éé©åï¼ã¨æ£ååã®åé¡ã¸ã®å¯¾çã¨ãã¦ã®ã¢ããã¼ãã§ããDouble / Debiased machine learning (DML)ã®è§£èª¬ãããã®ä»ã®æ©æ¢°å¦ç¿å ææ¨è«ã®ææ³ã¨ãã¦èåãªCausal ForestãCausal BARTã®ç´¹ä»ããããçãæ²¢å±±ãªå
容ã§ãããããã®è©±é¡ã¯å®ã¯åã«ã¨ã£ã¦ã¯ç®æ°ãããã®ãå¤ãã大ãã«åå¼·ã«ãªãã¾ããã
第6ç« æåº¦åæ
ããã§ã¯ä¸ã¤ã®ç« ãå²ãã¦ãæªè¦³æ¸¬ã®äº¤çµ¡å åã®å æå¹æã®æ¨å®å¤ã¸ã®å½±é¿ãè©ä¾¡ããããã®æåº¦åæã®è©±é¡ãå±éããã¾ãããã®ã¢ããã¼ãã¨ãã¦é¨å決å®ä¿æ°ä¸¦ã³ã«E-valueãããã«æ©æ¢°å¦ç¿ãã¼ã¹ã®Austen Plotã¨ãã3ã¤ã®æ çµã¿ã示ããã¦ãããããããã®ã³ã³ã»ããã¨æ³¨æç¹ã解説ããã¦ãã¾ããå人çã«ã¯ãã®ç« ã®å
容ãåã«ã¯ç®æ°ãããå°è±¡çã ã¨æããæ¬¡ç¬¬ã§ãã
第7ç« å ææ¨è«ã®ããã®æç³»åè§£æ
ããã¾ã§ã®ç« ã§ã¯ã¹ãã¬ã¼ãã«å ææ¨è«ãã®ãã®ã®ä½ç³»ã®è§£èª¬ããªããã¦ãã¾ãããããã®ç« ã§ã¯æã£ã¦å¤ãã£ã¦ãä¸ã®ä¸ã§åå¾ã»æ¸¬å®ããããã¼ã¿åã®ä»£è¡¨ä¾ãã¨ãè¨ããæç³»åãã¼ã¿ã«å¯¾ããå ææ¨è«çã¢ããã¼ãã®è©±é¡ãå±éããã¾ãã
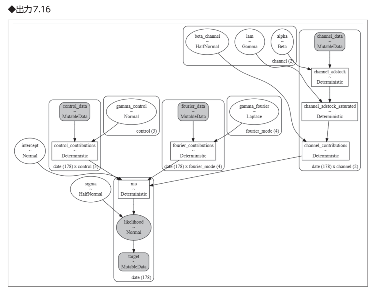
ãã®å ¥ãå£ã¨ãã¦ã¾ãPyCaretã«ããä¸è¬çãªæç³»åè§£æãæç¤ºãããå¾ã§ããã®ããã°ã§ãã馴æã¿ã®CausalImpactã«ããæç³»åãã¼ã¿ã¸ã®å使½ç广ã®å ææ¨è«ãããã¦MMMã«ããè¤æ°æ½çå¹æã®æ¨å®ã«ã¤ãã¦ã®è§£èª¬ããªããã¦ãã¾ãã


ãªãCausalImpactã«ã¤ãã¦ã¯tfcausalimpactããMMMã«ã¤ãã¦ã¯PyMC Marketingã®MMMãå®è£ ã¨ãã¦ç¨ãã¦ãã¾ãã

ããã¯åã¯åè¦ã ã£ãã®ã§ãããPyMC Marketingã ã¨MMMã®DAGãã°ã©ãã£ã«ã«ã«è¡¨ç¤ºã§ãããã§ãããæ¥ããããªããå
¨ãç¥ãã¾ããã§ããã
第8ç« å ææ§é ããã¼ã¿ããæ¨å®ããå ææ¢ç´¢
æå¾ã«ããã®ç« ã§ã¯ããããDAGãæç¢ºã«åãããªãå ´åã«æ¢ç´¢çã«ãã®æ§é ãæããã«ãããã¨ãããå ææ¢ç´¢ã®ã¢ããã¼ãã«ã¤ãã¦ã®è§£èª¬ãããã¦ãã¾ãããã®å
容ãåã¯å®å
¨ã«ãã¼ãã¼ã¯ã§LiNGAMãããããç¥ããªãã£ãã®ã§ã大å¤ã«åèã«ãªãã¾ããã

éçã»åçï¼æç³»åï¼ããããã®å ææ¢ç´¢ææ³ãããããã¼ã¿ã®æ§è³ªã«ãã£ã¦ä½¿ãåããã®ã ã¨ãããã¨ãæ¥ããããªããåãã¦ç¥ã£ã次第ã§ãã
æ¬æ¸ã®ç¹çãã¹ãç¹ã¨ãå人çãªææ³
ããã¾ã§ã®å
容ã¬ãã¥ã¼ã®ä¸ã§ãä½åº¦ãç§°è³ãã¦ããéãã§ãããæ¹ãã¦æ¬æ¸ã®ç¹çãã¹ãç¹ã«ã¤ãã¦åèªèº«ã®ææ³ã交ããªããç°¡åã«ã¾ã¨ãã¦ã¿ããã¨æãã¾ãã
ç¾ä»£çãªå ææ¨è«ã®å ¨ä½åãåããªãä½ãã¨ãããªã詳細ã«è§£èª¬ãã¦ãã
å ææ¨è«ã¨ãããã¼ãã¯ãã¼ã¿ãµã¤ã¨ã³ã¹æ¥çã§ã¯2019å¹´é ãã大ããæ³¨ç®ãéããããã«ãªãä¹
ãããåé ã§ãè¿°ã¹ãããã«é¡æ¸ãé常ã«å¤ãã®ãäºå®ã§ãããã ãå人çã«ææ¡ãã¦ããç¯å²ã§ã¯å²ã¨ãã¼ããçµã£ãããã¹ããå¤ãå°è±¡ããããä¾ãã°å ææ¨è«æ©æ¢°å¦ç¿ãªããã®ããã®æ¬ããå ææ¢ç´¢ãªãã¾ããã®ããã®æ¬ããããããæ±ããå¿
è¦ãããã¨ããèªèã§ããã
ã¨ããããæ¬æ¸ã¯ãã®ã»ã¼å
¨ã¦ã®å ææ¨è«ææ³ãä¸åã«ã¾ã¨ãã¦æ¦è¦³ããæä½ã§ããã®å
¨ã¦ã«å®è£
ä¾ãããã¯ä»ã®å®è£
ä¾ã¸ã®ãã¤ã³ã¿*4ã示ããã¨ã§é«ãç¶²ç¾
æ§ããããé常ã«éå¿çãªæ§æã ã¨æãã¦ãã¾ããå°ãªãã¨ãæ¬æ¸ããæå
ã«ããã°ã¨ã«ããPythonã§ã®å®è£
ã¯åºæ¥ãä¸ã«ããã詳ããç¥èãå¿
è¦ã«ãªã£ããä½ãåç
§ããã°è¯ãããåããããã§ãããã®ç¹ã§æ¬æ¸ã¯æåéããç¾ä»£çãªå ææ¨è«ææ³ã®å®è·µã«ããããã¤ãã«ãã¨ãã£ã¦ãéè¨ã§ã¯ãªããã®ã¨æããã¾ãã
説æãã°ã©ãã£ã«ã«ã§åããããã
ããã¾ãå
容ã¬ãã¥ã¼ä¸ã§ä½åº¦ãç§°è³ãã¦ãã¾ãããã¨ã«ããããã¹ãã«é ¼ããå³è¡¨ãç¨ãã¦åããããã示ãã¨ããå§¿å¢ãæ¬æ¸å
¨ä½ãéãã¦ä¸è²«ãã¦ãããç´ æ´ãããã¨æããæ¬¡ç¬¬ã§ãã
䏿²ã®DRã®æ¨¡å¼å³ãªã©ã¯ã¾ãã«ãã®å¥½ä¾ã§ãéå»ã«èªãã *5ããã¹ãã§ã¯å°ã®æã§æ·¡ã ã¨ãã®æé ãæ¸ãè¨ããã¦ããã ãã§ãå®è£ ã³ã¼ããåçµããªãããããã§ãããã ã£ãï¼ï¼ï¼ãã¨æã£ãããããã®ãªã®ã§ãããæ¬æ¸ã®è§£èª¬ã¯æ¨¡å¼å³ã¤ãã§æå¿«ã§é常ã«åãããããã§ãã

ä»ã«ããåå¦è
åãã«å¾åã¹ã³ã¢ã®æç¾©ã説æããã®ã¯æ¯åã¾ã©ãã£ããããªã¨æã£ã¦ããã®ã§ãããä¾ãã°ãã¡ãã®å³ãªã©ã¯ããããåå¦è
ã§ãããªãç´æçã«çè§£ã§ããã®ã§ã¯ãªãã§ãããããã¨ããããéæã«ãã®ãããªã°ã©ãã£ã«ã«ã§ç«¯çã«ã¾ã¨ãããã説æãé
ç½®ããã¦ãããæ¬æ¸ã®å¤§ããªç¹å¾´ã¨ãªã£ã¦ããããã«æãã¾ããã
ç¾ä»£çãªãã¼ã±ãã£ã³ã°åæã®éè¦ãããã¯ã¹ãç¶²ç¾ ãã¦ãã
æå¾ã«ãå人çãªé¢å¿ã«åºã¥ãææ³ã§æç¸®ã§ã¯ããã¾ããâ¦â¦æ¬ç« ã§æãç¹çãã¹ãã¯ãCausalImpactã¨MMMã¨ããç¾ä»£çãªåºåã»ãã¼ã±ãã£ã³ã°ãã¼ã¿åæã«ããã¦éãããªãäºå¤§ææ³ã«ã¤ãã¦å¤ãã®ç´é¢ãå²ããã¦ããã¨ããã ã¨æãã¾ãã
ç¹ã«MMMã«ã¤ãã¦ã¯ã以åãã®ããã°ã§ãæ¦èª¬ããããã«çæ´»è ã¿ã¼ã²ãã£ã³ã°ãã¼ã¿ã使ãããªããªã£ããã¨ããããè¿å¹´ã¯ãã®éè¦æ§ãéè¦ãé«ã¾ãã°ããã§ããã«ãããããããæå¤ã«ãç¾ä»£çãªãã¤ã¸ã¢ã³æç³»åã¢ããªã³ã°ãã¼ã¹ã®MMMã«ã¤ãã¦è§£èª¬ããæ¸ç±èªä½ãï¼å°ãªãã¨ãæ¥æ¬å½å ã§ã¯ï¼ã»ã¼ãªããåå¦è ã«ç´¹ä»ã§ããããã¹ãããªããã®ããªã¨ææ¡ãã¦ããã®ã§ãã*6ã
ã¾ããCausalImpactã¨MMMãçµã¿åãããåºåã»ãã¼ã±ãã£ã³ã°å¹ææ¤è¨¼ãã¬ã¼ã ã¯ã¼ã¯ã«ã¤ãã¦ã¯ãã®ããã°ã§ãä½åº¦ã触ãããã¨ãããã¾ãããMMMã®ããã¹ãèªä½ãã»ã¼ãªããã¨ããã£ã¦ãä»äººæ§*7åãã«èª¬æããéã«æ¯åãè¯ãè³æããªããªããã¨ã¼ããã¦ãããã®ã§ãã
ããã«ç¾ããã®ãæ¬æ¸ã§ããå¿è«å ææ¨è«ã¨ããã³ã³ãã¯ã¹ãã®ä¸ã«ä½ç½®ä»ãããã¦ã¯ãã¾ãããCausalImpactãMMMãå¤§å¹ ã«ç´é¢ãå²ãã¦ä¸å¯§ã«è§£èª¬ããã¦ããä¸ã«ããã®å®è£ ã«ã¤ãã¦ã触ãããã¦ãã¾ããPyMC Marketingãã¼ã¹ã¨ãããã¨ã§ãç«å ´ä¸å ¨é¢çã«ãè¦ãããã®ã¯æãããé¢ããªãã¯ãªãã®ã§ãã*8ãã¨ã¯è¨ããã®2ã¤ãåæã«ç¶²ç¾ çã«è§£èª¬ãã¦ããããã¹ãã¯ããããç¾æ®µéã§ã¯æ¬æ¸ã®ã¿ã¨æããã¾ãããã®ç¹ã ãã§ã¨ã£ã¦ããç¾ä»£çãªãã¼ã±ãã£ã³ã°åæã«æºãã人ãã¡ã«ã¨ã£ã¦ã®ãã¤ãã«ããå¾ãä¸åã¨è¨ã£ã¦è¯ãã§ãããã
â¦â¦ã¨ããããã§ãåããªã¼ããããµããã¼ã ã§ã¯æ©éæ¬æ¸ãæ¨è¦å³æ¸ã¨ãã¦ã¡ã³ãã¼ã«èªãã§ããã£ã¦ããæ¬¡ç¬¬ã§ãï¼ç¬ï¼ãæ¢ã«Kindleçãåºã¦ããååçã売ãåãã¦ãå ¥æèªä½ã¯å¯è½ã«ãªã£ã¦ãã¾ãã®ã§ãèå³ã®ããæ¹ã ã«ã¯æ¯éä¸åº¦ãæã«åã£ã¦ããã ããã°ã¨æãã¾ãã
*1:å®ã¯ä»¥ä¸ã«æããå³è¡¨ãã³ãããããã¨ããã ãã®ããã«Kindleçãå¥ã«ç§è²»ã§è³¼å ¥ãã¦ãã¾ã
*2:https://www.liebertpub.com/doi/10.1089/big.2017.0104
*3:ãã®è¾ºãªã©â統計的因果推論(2): 傾向スコア(Propensity Score)の初歩をRで実践してみる - 渋谷駅前で働くデータサイエンティストのブログ
*4:è«æèè ã®GitHubãªãã¸ããªãªã©
*5:ãããã¯åè¡å§å¡ã¨ãã¦ç·¨éãã
*6:ãªããåãæ¸ããã¨ãããã£ã¨ããªããã³ãã¯ãé æ ®ãã ãã
*7:ã¨ãããã客æ§
*8:Lightweight MMMãããã¯ç¾å¨early accessã®ã¿æä¾ããã¦ããMeridianã ã¨æé£ãã話
